张呈栋辱骂边裁遭重罚!西海岸官宣:停薪停训停赛,罚款5万元
周六,青岛西海岸俱乐部宣布对张呈栋处以停薪、停训、停赛以及罚款5万元的处罚。在对上海申花一战,张呈栋因为辱骂边裁而被红牌罚下。

主场对阵上海申花的第45分钟,在边裁举旗示意越位之后,张呈栋长时间辱骂边裁,在被主裁判出示黄牌之后,张呈栋继续辱骂边裁,被主裁判直接出示红牌。张呈栋成为此役第二名被红牌罚下的西海岸球员,少了两名球员,导致西海岸主场失利。


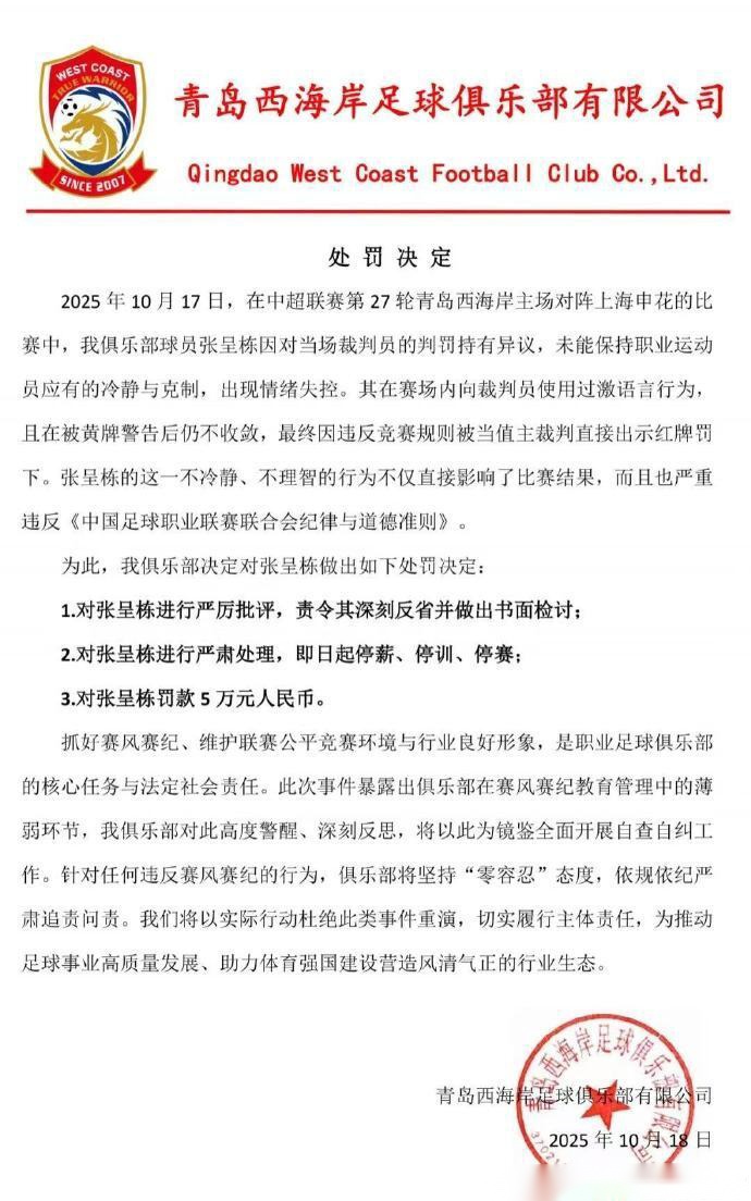
在公告里,西海岸表示,“张呈栋因对当场裁判员的判罚持有异议,未能保持职业运动员应有的冷静与克制,出现情绪失控。其在赛场内向裁判员使用过激语言行为,且在被黄牌警告后仍不收敛,最终因违反竞赛规则被当值主裁判直接出示红牌罚下。张呈栋的这一不冷静、不理智的行为不仅直接影响了比赛结果,而且也严重违反《中国足球职业联赛联合会纪律与道德准则》。”

西海岸宣布对张呈栋处以重罚,“1.对张呈栋进行严厉批评,责令其深刻反省并做出书面检讨;2.对张呈栋进行严肃处理,即日起停薪、停训、停赛;3.对张呈栋罚款5万元人民币。”
同时,西海岸表示,“此次事件暴露出俱乐部在赛风赛纪教育管理中的薄弱环节,我俱乐部对此高度警醒、深刻反思,将以此为镜鉴全面开展自查自纠工作。针对任何违反赛风赛纪的行为,俱乐部将坚持零容忍态度,依规依纪严肃追责问责。”